How A Bill Becomes A Law Flowchart Worksheet
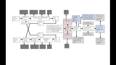
If the bill passes the first house with a simple majority it step 1 the bill is introduced in one of the houses of congress eithe step 2 the bill goes to a standing committee where it is debated and the bill is introduced in one of the houses of congress. Bill becomes a law.
22 Best Teaching Government Citizenship Images In 2014 Teaching
Only members can introduce bills.
How a bill becomes a law flowchart worksheet. To explore the process of lawmaking by following a bill from its conception to becoming a law. After a bill has been approved by both the house and senate in identical form it is sent to the president. On legislative day after filing bill is formally introduced.
Most bills die here. Explore the methods and hurdles lawmakers have in the process. There attorney advises legislator on legal issues and drafts a bill.
How a bill becomes a law blank flowchart create a flowchart. Celebrate constitution day with these great resources from kids discover including a free primer on the bill of rights an infographic on how a bill becomes a law and an ipad app all about the constitution. How a bill becomes a law flowchart.
How a bill becomes law. It decides the rules for debate and when the bill will come up for debate. Members of congress the executive branch and even outside groups can draft write or draw up bills.
This image displays a bill. Learn the in and outs of lawmaking. Research specific bills to learn about the process in real time.
Bill is introduced and assigned to a committee which refers to a subcommittee. A bill is a proposed law and becomes a bill when its approved. Sign and pass the billthe bill becomes a law.
House of representatives along with the presidents reasons for the veto. If the president approves of the legislation he or she signs it and it becomes law. How a bill becomes a law lesson plan objectives.
Legislator goes to office of legislative council. How a bill bees law flowchart example photosynthesis and cellular respiration worksheet google search igcse biology worksheets photosynthesishtml flow. How a bill becomes a law 1.
When a bill reaches the president he has three choices. If bill passes it goes to rules committee. The bill is sent to the president.
Or the president can take no action for ten days while congress is in session and it automatically becomes law. Some of the worksheets displayed are how a bill becomes a law resource guide how a bill becomes a federal law how a bill becomes a law flowchart assigned to a committee how a bill becomes a law a step by step guide how congress works part ii the legislative process the making of a law unit 2 lesson 7 civics how. Legislator sees the need for a new law or changes in existing law and decides to introduce a bill.
Learn key terms lawmakers use everyday. The committee may pigeonhole table amend or vote on the bill. House debates the bill and may add amendments.
Refuse to sign or veto the billthe bill is sent back to the us. How a bill becomes a law.
How A Bill Becomes A Law Crash Course Government And Politics 9
Schoolhouse Rock How A Bill Becomes A Law Youtube
How A Bill Becomes A Law Ushistory Org
How A Bill Becomes A Law Worksheet Answers Integers Worksheet Dbt
Bill Becomes How Law Flowchart Worksheet
How A Bill Becomes A Law Kids Discover Online
A Great How A Bill Becomes A Law Flowchart Worksheet Modified Images
How A Bill Becomes A Law Worksheet High School 65cac47b0c50 Bbcpc
How A Bill Becomes A Law Worksheet Schoolhouse Rock How A Bill
How A Bill Becomes A Law Interactive Flowchart Tech Rav
How A Bill Becomes A Law Elementary
How A Bill Becomes A Law Worksheet How A Bill Becomes A Law
Bill Becomes Law Flowchart Worksheet Lesson Plan How A Bill
Infosheet 7 Making Laws Parliament Of Australia
How A Bill Becomes A Law Worksheet Answers Newatvs Info
Lesson Plan How A Bill Becomes A Law The Journey Of A Bill
How A Bill Becomes A Law Worksheet Bill Becomes Law Flowchart
The 10 Steps For A Bill To Become A Law By Josie Mullenax On Prezi
How A Bill Becomes A Law Lesson Plans Worksheets Lesson Planet
How A Bill Becomes Law New Zealand Parliament
How A Bill Becomes A Law Flowchart Traffic Club
Education Idea S And Creations How A Bill Becomes A Law
Detailed Bill To Law Flowchart By Holly S Social Studies Store Tpt
Marijuana Legalization Bill Is Being Heard Today At 10 30 The
How A Bill Becomes A Law Flowchart Draw Anywhere How A Bill
How A Bill Becomes A Law Flowchart Printable Pdf Download
Civic Education How A Bill Becomes A Law
How A Bill Becomes A Law Flowchart Traffic Club
How A Bill Becomes A Law Graphic Organizer Worksheets Tpt

Belum ada Komentar untuk "How A Bill Becomes A Law Flowchart Worksheet"
Posting Komentar